mRNA Cancer Vaccine Publications & Research

Peer-reviewed publications on personalised mRNA cancer vaccines, mRNA immunotherapy, and cancer vaccine innovation from the Australian Personalised mRNA Cancer Immunotherapy Hub.

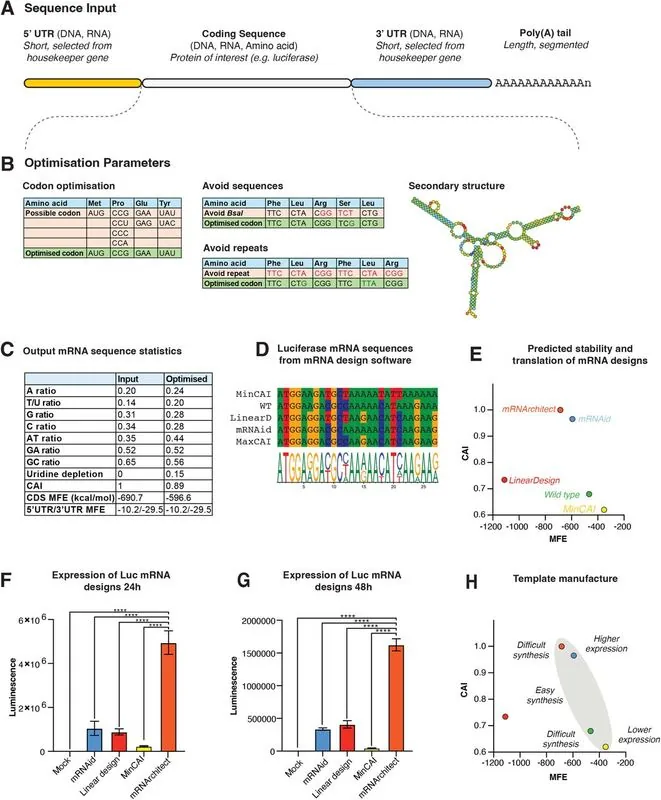
Graphical abstract
Budzinska MA, Zardbani M, Michelle PS, Waterhouse J, Leonard TE, Ghodasara A, Lakshman Das S, Chang RY, Chaudhary N, Cheetham SW, Mercer TR, Gunter HM.
bioRxiv. 2025 Aug 26. doi: 10.1101/2024.12.03.626696.
Preprint
Graphical abstract
Leighton LJ, Gee YJ, Madugalle SU, Victorova M, Carrodus NL, Bridle KR, Howell SA, Liang X, Miller GC, McMillan CLD, Wijesundara DK, Muller DA, Crawford DHG, Mercer TR, Cheetham SW.
bioRxiv. 2025 Mar 19. doi: 10.1101/2025.03.18.643845.
Preprint
Graphical abstract
Dietmair B, Humphries J, Mercer TR, Thurecht KJ, Howard CB, Cheetham SW.
Mol Ther Nucleic Acids. 2025 Mar 19;36(2):102520.
Free PMC article
Graphical abstract
Nielsen D, Victorova M, Mercer TR, Cheetham SW.
Mol Ther Nucleic Acids. 2025 Sep 17;36(4):102701.
Free PMC article
Graphical abstract
Leighton LJ, Chaudhary N, Tompkins HT, Kulkarni A, Carrodus NL, Budzinska MA, Lakshman Das S, Cheetham SW, Mercer TR.
Nat Protoc. 2025 Dec;20(12):3552-3581.
Graphical abstract
Wong JKM, Lam PY, Coleborn E, Jose J, Alim L, Tu C, Antczak M, Dietmair B, Hagh AG, Noronha L, Cheetham SW, Hooper J, Beavis PA, Merino D, Berthelet J, Aoude LG, McCart-Reed AE, Lakhani S, Simpson PT, Rossi GR, Brooks AJ, Jones ML, Simpson F, Souza-Fonseca-Guimaraes F.
Mol Ther. 2026 Mar 4;34(3):1382-1398.
Graphical abstract
Lam PY, Omer N, Wong JKM, Tu C, Alim L, Rossi GR, Victorova M, Tompkins H, Lin CY, Mehdi AM, Choo A, Elliott MR, Coleborn E, Sun J, Mercer T, Vittorio O, Dobson LJ, McLellan AD, Brooks A, Tuong ZK, Cheetham SW, Nicholls W, Souza-Fonseca-Guimaraes F.
Clin Transl Med. 2025 Jan;15(1):e70140.
Free PMC article
Graphical abstract
Gunter HM, Idrisoglu S, Singh S, Han DJ, Ariens E, Peters JR, Wong T, Cheetham SW, Xu J, Rai SK, Feldman R, Herbert A, Marcellin E, Tropee R, Munro T, Mercer TR.
Nat Commun. 2023 Sep 21;14(1):5663.
Free PMC article
Graphical abstract
Rossi GR, Sun J, Lin CY, Wong JK, Alim L, Lam PY, Khosrotehrani K, Wolvetang E, Cheetham SW, Derrick EB, Amoako A, Lehner C, Brooks AJ, Beavis PA, Souza-Fonseca-Guimaraes F.
Immunol Cell Biol. 2024 Nov;102(10):924-934.
Graphical abstract
Amruta A, Iannotta D, Cheetham SW, Lammers T, Wolfram J.
Adv Drug Deliv Rev. 2023 Oct;201:115054.
Free PMC article Review

Collaborate With Us

We provide mRNA cancer vaccine technology, expertise and support for Australian scientists. Get in touch to discuss how we can support your research.

Get in Touch →